
对于考研党来说,最近最关心的一定就是国家线和考研复试了!国家线什么时候公布?会不会下降?真的要采取远程复试吗?今天就和大家具体聊一聊,快来看看吧~
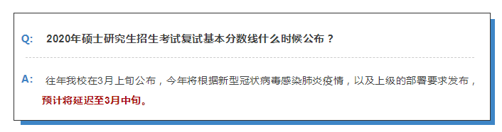
有一些小伙伴们会想:由于受疫情影响,成绩查询时间比往年推迟了10天左右,那么国家线会不会也推迟10天呢?从上我们可以看出,国家线公布时间受春节影响不大,近三年国家线公布时间趋于稳定,在15日左右,且周五公布概率大。因此,不难推断,如果今年未发生意外情况的话,国家线基本上是在3月13日或者16日发布。但是今年由于受到疫情本身及扩招政策的影响,国家线的划定将相对延后。①中国科学技术大学:复试线公布时间预计将延迟至3月中旬。往年34所自划线院校复试线公布基本都在国家线前一周,去年中国科学技术大学复试线公布时间为3月5日,按这个时间间隔推断,国家线公布时间大约在3月中下旬。
②太原理工大学:官网直接回复国家线公布时间预计为3月20以后。

因此,社长综合推断国家线公布的时间大约在3月中下旬,很有可能是在3月20日(周五)及以后。不过这个只是社长的推断,具体公布时间还是要以教育部官方通知为主~
在2003年非典、2008年金融危机后的扩招,均出现了国家线下降的情况,且部分专业下降幅度并不小:
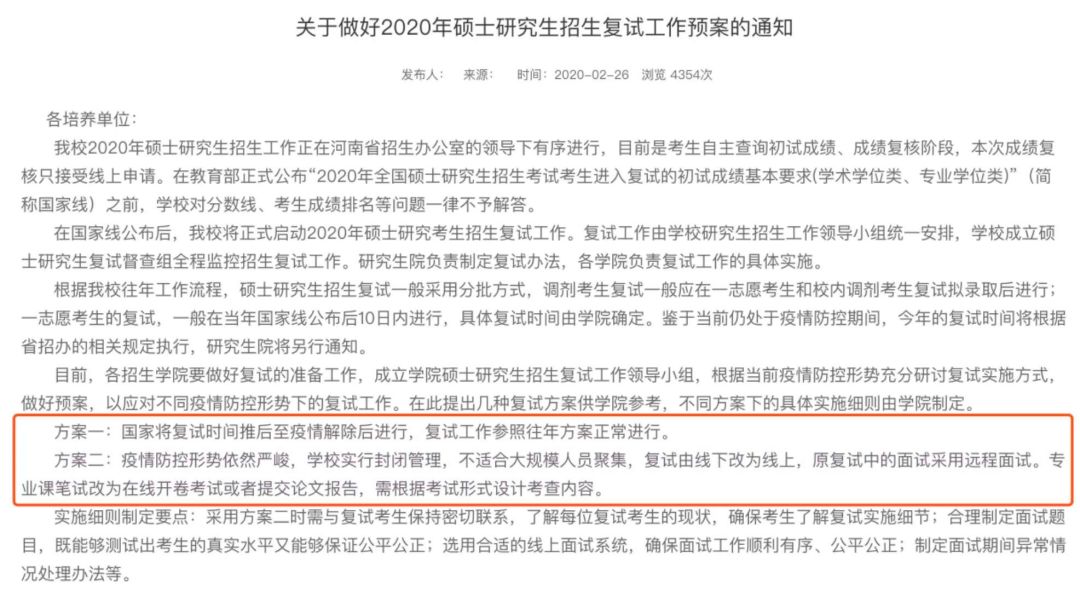
今年也是特殊情况出现的扩招,所以大概率会出现国家线下调的情况。至于具体细节到每个门类每个学科每个专业,暂时无法预测。虽然还没有确切的消息,但是之前有部分院校出了复试说明,小伙伴们可以作为参考:2月10日,海南大学发布相关通知时提到研究生招生工作:如果疫情已解除,则采取与往年相同的复试方式;若疫情还未完全解除,则考虑取消笔试,采用网上复试系统开展复试;
2月11日,北京交通大学网站发布消息称,将采取网络面试的形式,后又删除,改为具体复试形式另行通知;2月26日,河南工业大学研究生院发布消息称,第二种方案为2020考研复试采取“网络面试”的方式(现该公告已撤销)。
如果疫情在短时间得不到解除,那么我们有理由相信,网络面试可能会成为很多院校的复试选择,远程复试还是有可能的!